中咨視界
姜富華 楊凱越 | 工程咨詢業務標準化工作的核心要素、主要特征和目標訴求
| |||||
| |||||
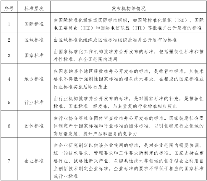
習近平總書記指出,標準決定質量,有什么樣的標準就有什么樣的質量,只有高標準才有高質量。標準是世界通用語言,其水平高低反映了一個國家的發達程度。先進標準能夠促進產品質量提升、產業升級和相關領域技術進步,對促進高質量發展具有重要意義。在經濟全球化背景下,標準作為國際交往的技術語言和規則依據,已經成為各國引領產業升級、爭奪產業鏈話語權,乃至提升國家競爭力的重要手段。工程咨詢是國家軟實力的重要組成部分,我國工程咨詢業從1982年中國國際工程咨詢公司(以下簡稱中咨公司)成立至今,經歷40多年的發展,咨詢機構數量和從業人員規模大幅度增長,但行業標準化建設滯后,目前尚無系統完善的咨詢業務標準體系,遠不能適應咨詢業高質量發展的現實需求。中咨公司是國內首家系統開展咨詢業務標準化體系建設的工程咨詢機構,明確提出要以高水平的標準化體系建設支撐咨詢業務高質量發展。本文以中咨公司咨詢業務標準化體系建設為例,闡述工程咨詢業務標準化工作的基本內涵和主要特征,并對工程咨詢業務標準化工作的發展前景進行研判,以期為工程咨詢行業建立健全咨詢業務標準化體系,加強咨詢服務能力建設提供借鑒。 一、咨詢業務標準化工作的核心要素 (一)標準化 我國國家標準委員會在GB/T 20000.1-2014《標準化工作指南第1部分:標準化和相關活動的通用詞匯》中對標準化的定義為:“為了在既定范圍內獲得最佳秩序,促進共同效益,對現實問題或潛在問題確立共同使用和重復使用的條款以及編制、發布和應用文件的活動(注1:標準化活動確立的條款,可形成標準化文件,包括標準和其他標準化文件。)” 。這一定義也等同采用了ISO/IEC在ISO/IEC GUIDE 2-2004《標準化與相關活動 通用詞匯》中對標準化的定義。 圖1 從標準化活動到標準化文件示例 參考國家標準委對標準化的定義,咨詢業務標準化工作,是為了貫徹咨詢業務發展戰略目標,對咨詢業務的服務提供、成果呈現及其質量評價等做出規范,并形成相應標準化文件的活動。 這種標準化“活動”在咨詢機構內部具體體現為各類相關“工作”。咨詢業務標準化工作的內容主要包括:一是構建體系。在理清標準化工作內容、技術方法和工作成果基本框架的基礎上,研究構建咨詢業務標準化框架體系。二是研制標準。圍繞咨詢業務標準化框架體系,按照急用先行原則,著手開展市場需求較強、業務發展急需、公司治理必要的咨詢業務標準研制。三是采用標準。等同或等效采用相關國際、國家、行業、地方及團體標準。四是實施標準。有效組織宣貫培訓,推動標準成果的應用。五是完善標準。根據標準的施行和應用效果,包括其適應性和協調性,所取得的社會和經濟效益等,及時總結應用經驗,動態調整完善。 (二)標準化對象 根據GB/T 20000.1-2014,標準化對象是需要開展標準化工作的主題,廣義上一般指“產品、過程或服務”。標準化工作可以限定在任何對象的任何特定方面,譬如標準化對象可以是水利工程,也可以是水利工程中的堤防工程;可以是堤防工程的可行性研究工作,也可以是堤防工程的設計或建設活動;可以是堤防工程可行性研究咨詢服務活動,也可以是堤防工程可行性研究咨詢服務的產出成果。 從咨詢業務實踐角度看,咨詢產品和咨詢服務密不可分,咨詢機構各類咨詢業務產品體現為所提供的咨詢服務,咨詢服務本身也是一種特殊的咨詢產品,因此可以將咨詢服務作為咨詢機構咨詢業務標準化的主要對象,在此主范疇下,可再細分為咨詢服務活動的標準化(包括咨詢服務的內容、理論方法、技術要求、流程規范等),咨詢服務成果的標準化(包括咨詢服務的過程性成果和最終成果,如專家意見、咨詢報告等),以及對咨詢服務和咨詢成果進行評價的標準化,亦即質量評價標準化。 (三)標準化領域 根據GB/T 20000.1-2014,標準化領域指一組相關的標準化對象。以中咨公司咨詢業務為例,咨詢業務標準化工作涵蓋公司全部咨詢業務,各類咨詢業務所涉及的特定專業以及咨詢業務本身所涉及的相關范疇,都可作為相應的標準化領域。例如,從專業角度看,參考《工程咨詢行業管理辦法》(國家發展改革委2017年第9號令)對工程咨詢專業的劃分,咨詢業務標準化領域可相應地劃分為(1)農業、林業;(2)水利水電;(3)電力;(4)煤炭;(5)石油天然氣;(6)公路;(7)鐵路、城市軌道交通;(8)民航;(9)水運(含港口河海工程);(10)電子、信息工程(含通信、廣電、信息化);(11)冶金(含鋼鐵、有色);(12)石化、化工、醫藥;(13)核工業;(14)機械(含智能制造);(15)輕工、紡織;(16)建材;(17)建筑;(18)市政公用工程;(19)生態建設和環境工程;(20)水文地質、工程測量、巖土工程;(21)其他(以實際專業為準)等21個專業領域。 (四)標準化層次 根據GB/T 20000.1-2014的相關規定,按照標準化所涉及的地理、政治或經濟區域的范圍,可將標準化分為國際、區域、國家、行業、地方、團體和企業等層次。即標準化可在全球、區域或國家層次上,在一個國家的某個地區內,在政府部門、行業協會或企業層次上,以至于在企業內部業務處室等各個不同層次上進行。根據標準發布機構隸屬的標準化層級,可將標準分為國際、區域、國家、行業、地方、團體、企業標準等層次。《中華人民共和國標準化法》明確企業標準的技術要求不得低于強制性國家標準,鼓勵企業制定高于推薦性標準(包括推薦性國家標準、行業標準、地方標準、團體標準)相關技術要求的企業標準。我國要求實施標準化工作領跑者計劃,鼓勵領先型企業制定發布高于國家標準、行業標準、地方標準、團體標準要求的企業標準。 中咨公司標準化工作屬于企業標準化工作的范疇,包括中咨品牌企業標準的研究和制定,也包括對國際標準、國家標準、行業標準、團體標準以及其他企業標準的等同采用和修改采用。同時中咨公司還應積極參與相關國際、國家、行業和團體的標準化工作,將企業標準化工作納入相關更高層次的標準化工作體系中,在條件具備的情況下,中咨品牌的企業標準可適時轉化為團體標準、地方標準、行業標準、國家標準和國際標準。 中咨公司咨詢業務標準的制定是為了以先進標準引領公司業務的高質量發展,更是為了踐行工程咨詢行業排頭兵的企業責任,補齊工程咨詢行業標準欠缺的短板,引領工程咨詢行業的高質量發展。根據標準化工作的相關規定,中咨公司研究制定的企業標準,其要求不應低于相關國家標準、行業標準、地方標準和團體標準,應能夠代表我國工程咨詢業務的最高要求和行業公認的最新技術規則。 表1 標準化層次及標準層次 (五)標準化文件 GB/T 20000.1-2014對標準的定義為:“通過標準化活動按照規定的程序經協商一致制定, 為各種活動或其結果提供規則、指南或特性, 供共同使用和重復使用的文件,諸如標準、技術規范、可公開獲得規范、技術報告等。”中咨公司咨詢業務標準化文件,主要指公司的各類咨詢業務標準,是公司咨詢業務需要統一的技術要求。從功能分類看,業務標準主要包括規范性、規程性或指南類標準。其中規范標準一般指為工程咨詢產品或服務規定需要滿足的要求以及采取何種方法對其是否滿足相關要求進行驗證;規程標準一般是對工程咨詢產品或服務過程規定一系列明確的履行程序,并在程序的所有或關鍵步驟之間規定轉換條件;指南標準一般以適當的背景知識提供相關工程咨詢服務的普遍性、原則性、方向性指導并給出相關建議。規范標準和規程標準通常以指引、導則、規范、準則、規程等形式呈現。 表2 標準化文件按功能類型分類 二、咨詢業務標準化體系的主要特征 (一)專業性 一方面,咨詢業務標準化需要遵循行業和專業特點。中咨公司咨詢業務范圍覆蓋國民經濟的眾多行業和各種業務類型,服務對象從中央政府到地方政府、各類企業和金融機構等,本身對于業務領域標準具有極高的專業性要求。另一方面,標準的專用型特征突出,除通用標準外,專用標準主要適用于某一個行業、專業領域的咨詢業務。 (二)系統性 一方面,標準化活動應貫穿于咨詢業務活動和專業技術發展的全過程,另一方面,標準之間存在互相關聯作用的關系,一個標準變動,可能需要進行多個相關標準的調整。比如,可行性研究咨詢的通用標準修改后,各行業可行性研究咨詢標準也需要隨之調整。再如,某個行業的一項技術標準的變動,可能要求涉及使用該技術標準的相關標準的內容隨之變動,等等。因此,必須將相關聯的標準進行系統性構建,尤其是面對公司業務類型多、專業領域廣、服務流程復雜、目標多維、需求差異性顯著的咨詢業務復雜系統,需要分析業務系統要素的構成以及要素之間的關系,建立復雜業務系統與標準體系多維協同的互動支撐機理,并在多維協同的基礎上將復雜業務系統傳遞成標準化體系。 以業務類型、行業類別和業務階段三個維度相結合,可將中咨公司的咨詢業務細分為若干工作單元。將各工作單元分別對應的標準化工作需求進行集成,則構成了公司咨詢工作標準化復雜系統的基礎框架結構。在此框架結構的基礎上,逐步完善公司的咨詢業務標準,同時保障不同行業、專業標準之間互相協調、互相適應、互相促進、互相支撐。 圖2 細分工作單元對應標準化需求 (三)先進性 標準決定質量,高質量發展需要相應的高質量的標準體系予以支撐。誰把握住了標準,誰就往往能夠贏得專業研發和市場開拓的主動權。中咨公司作為工程咨詢行業的排頭兵,所出品的標準凝聚了中咨公司40余年工程咨詢的經驗智慧,必須具有先進性,應當在行業內發揮創新引領、標桿示范作用。這里所說的先進性主要包括4個方面:一是具有前瞻性,對于新理念、新理論、新概念、新技術、新產品能夠率先研發標準;二是與前瞻性相對應,公司的標準建設必須具有開放性和可擴展性,能夠容納咨詢業務發展所要求的新標準;三是具有引領性,能夠把握咨詢行業發展趨勢,所提出的標準能夠引領行業發展;四是具有高水平,中咨出品必屬精品,中咨標準必須代表行業最領先的專業水平。 三、工程咨詢業務標準化工作的目標訴求 (一)形成標準化品牌文化 中咨公司咨詢業務范圍覆蓋國民經濟的眾多行業和各種業務類型,服務對象從中央政府到地方政府、各類企業和金融機構等,中咨品牌的咨詢業務標準,可作為中咨集團各業務部門和所屬企業提供各類咨詢服務的硬性約束力、共同的價值觀導向和品牌標志,在此基礎上對內形成共同的利益基礎和向心力,對外提高中咨品牌的含金量和認同度。 圖3 標準化品牌文化建設構想圖 (二)構建標準化方法體系 完善和創新咨詢理論方法標準體系,將中咨公司四十多年發展實踐取得的一系列體現專業水準的重要咨詢成果,提煉出的解決各地區、各部門發展實踐中遇到各種問題的專業性咨詢方案,形成體現中咨專業水平的咨詢方法標準規范。 針對各行業新政策、新趨勢、新理念、新概念和新理論及時開展理論方法和相關的標準研究,針對各專業領域新技術、新方法、新業態和新服務及時制定相應標準,同時推進標準研制成果在公司業務開發和創新發展中的推廣應用。 圖4 咨詢方法標準建設路徑 針對各行業投資項目,尤其是重大工程項目,以關鍵核心技術標準和參數標準作為咨詢評估指標,同時構建工程項目評價專業模型,為項目的決策、建設、運營以及未來可能涉及的證券化(如基礎設施REITs)活動等提供更直觀、定量化的專業依據。 (三)建設標準化咨詢手冊 為各業務部門和所屬企業開拓相關咨詢業務提供標準化咨詢產品手冊,提供更好的中咨品牌咨詢產品形象展示,從而使得各業務部門和所屬企業可以更好地開拓市場、分工合作、提高效率、抵御風險。咨詢產品手冊可以包括標準化產品內容和由標準化資源衍生的定制性產品內容。 表3 中咨公司標準化咨詢服務產品手冊框架示例 (四)孵化標準化咨詢業務 2021年《國家標準化發展綱要》明確提出要實施基礎通用標準、高端裝備制造標準、新產業標準、傳統產業智慧化轉型標準、關鍵技術標準、新型基礎設施標準、碳達峰碳中和標準、綠色發展標準、綠色建造標準、鄉村振興標準、新型城鎮化標準、基本公共服務標準、多語種中國標準等標準化工程。中央各部委近年來不斷出臺相適應的標準體系建設指導性文件,如工業和信息化部和國家標準化管理委員會等部門印發的《工業互聯網綜合標準化體系建設指南(2021版)》《國家智能制造標準體系建設指南(2021版)》《建材行業智能制造標準體系建設指南(2021版)》《國家車聯網產業標準體系建設指南(智能交通相關)》(2021年)《石化行業智能制造標準體系建設指南 (2022版)》,商務部《關于加強“十四五”時期商務領域標準化建設的指導意見》,國家標準化管理委員會和國家能源局聯合印發《新型儲能標準體系建設指南》(2023年),國家標準委等十一部門聯合印發《碳達峰碳中和標準體系建設指南》(2023年)等,使得我國各領域標準化工作進程明顯加快。中咨公司作為我國工程咨詢的行業排頭兵,以建設國家高端智庫和世界一流咨詢機構作為戰略目標,應更加重視以咨詢業務標準化推動咨詢業務高質量發展,以服務于國家標準化戰略,服務于各部委標準化體系建設戰略需求,并更好地服務于我國咨詢行業和企業的高質量發展。 (五)建立咨詢標準知識庫平臺 一方面,要建立標準化技術和研發平臺,力爭構建結構合理、專業配套、層次分明、劃分明確的綜合性標準體系,形成涵蓋咨詢業務各行業及相關領域的前瞻性標準庫,以及與標準相關的研究成果庫,逐步形成標準化知識資源共享平臺。尤其針對各地方、各行業關心的疑難專業標準,以及需要進行銜接和協調的咨詢業務標準等,要及時提供中咨公司的推薦標準,鼓勵項目經理和咨詢工程師在實際咨詢業務中進行應用。以生態環境保護領域的船舶水污染治理為例,船舶水污染物的達標排放模式[《船舶水污染排放控制標準》(GB3552—2018) ]和電子鉛封后的“船上存儲、交岸處置”的“零排放”模式,涉及的標準和規范不同,各地方執行不一,部分地方政府主管部門對執行達標排放標準還是零排放標準存有疑惑,需要制定相關標準提出解決方案。未來中咨標準知識庫平臺將通過“中咨標準”的形式,為項目經理和咨詢工程師的咨詢工作提供全行業、全領域標準信息,以便在工程咨詢活動中能夠更快速、更全面地預見項目周期全過程可能存在的潛在問題,為各地方、各行業項目實施可能遇到的類似問題提供最佳解決方案。 同時,利用大數據和人工智能技術推進工程咨詢的智能化進程,已經成為不可逆轉的發展方向。中咨公司正在積極應對信息技術變革的新情況,研究利用大數據與人工智能技術,推動構建工程咨詢服務新模式,以適應工程咨詢智能化發展的新要求。咨詢業務標準以及標準化的咨詢服務成果,將成為人工智能學習的資料庫,為公司智能化咨詢服務奠定良好基礎。 (六)打造自主引領的國際咨詢標準體系 中國標準正在加快“走出去”。2023年2月,我國管理咨詢領域首個國際標準化組織技術委員會——國際標準化組織管理咨詢技術委員會(編號為ISO/TC 342)的提案已順利獲得國際標準化組織技術管理局(ISO/TMB)批準,技術委員會秘書處設在中國,該委員會由中國貿促會商業行業委員會申報,主要負責管理咨詢領域的國際標準化相關工作;2023年4月,我國住建領域首個國際標準化組織技術委員會——國際標準化組織供熱管網技術委員會(編號ISO/TC341)秘書處揭牌;2023年6月我國水利行業首個國際標準化組織技術委員會——國際標準化組織小水電技術委員會(編號ISO/TC339)召開國內專家委員會成立大會,等等。作為工程咨詢行業的排頭兵,中咨公司將積極應對標準化建設的發展動向,抓住“一帶一路”“國際產能合作”“對外援助”等國際合作重大機遇,積極推動與國內外工程咨詢機構開展多層次、多方位合作交流,研究探索咨詢標準國際化路線,推動咨詢工作國際標準化組織的建設。 注:在此特別感謝李開孟總經濟師對本文的撰寫和修改給予的悉心指導。 | |||||
相關鏈接
- 張雪飛 伍迪|基礎設施項目合規性...2023-07-11
- 茍護生 | 以REITs盤活文旅...2023-07-07
- 張雪飛 伍迪 | 基礎設施項目合...2023-07-05
- 李延輝 周光輝 趙夢靜 | 國內...2023-07-04
- 王麗靜 | 全面準確理解“一利五...2023-06-28






